每日案件预警
过去
亚马逊产品因专利侵权投诉下架,卖家需依赖知识产权工程师的专业进行专利分析和侵权比对,才能找出可申诉的不侵权抗辩点,尽管赛贝提供免费服务,但过程仍较复杂。
如今
AI工具DeepSeek的兴起,开始引领各个行业迈向新变革。亚马逊卖家能否直接利用此工具进行高效的专利分析和侵权比对?
本文中,赛贝资深的知识产权工程师将以劈柴器这款产品近期正维权的专利实战演示,模拟被投诉的亚马逊卖家,探索DeepSeek是否能替代传统方式帮助卖家快速完成专利分析和侵权判断。
近期,赛贝收到多起被专利US10906202B2(下称202专利)投诉下架的咨询,经过赛贝的初步分析,大部分卖家售卖的产品其实并未落入202专利的保护范围,是有明显的不侵权抗辩点的。客户委案后,我们这边立即与美国律师进行对接,美国律师进行详细的分析之后也确认可以主张抗辩,并起草不侵权报告。
目前委托赛贝进行处理的这个案件,涉及的相关ASIN,也大部分成功申诉回来了,还有极少部分还在等待亚马逊审核。
202专利,当前权利人为hutchinson vaughan john,是一位新西兰人,专利申请于2013年12月19日,享有2021年12月21日的新西兰专利的优先权日期,这个时间相对来说还是比较早的,如果想从专利无效的角度去做抗辩的话,难度是比较高的。该专利的维权方品牌为Kindling Cracker
官网:https://www.kindlingcracker.com/。

很多卖家售卖的产品看起来与Kindling Cracker的产品较为类似,然而专利侵权的判断是不以实际产品作为分析比对的目标的,是否构成专利侵权,主要是以专利所限定的保护范围为主。
而近期掀起AI热潮的Deepseek,对于跨境电商群体来说,能否为专利分析和侵权判断提供了可能性是重点关注的话题。赛贝通过相关指令,给大家展示一下,如何利用Deepseek进行专利分析和侵权判断,帮助卖家快速了解专利情况。
① 专利查询:赛贝发现,当要求内容真实时(而不是使用虚拟数据),AI工具无法通过Deepseek直接查询专利内容。当前看来,AI在检索相关专利信息时仍面临困难,这可能与数据库的访问限制有关。因此,要检索目标专利,用户仍需通过相应的专利网址进行查询,例如USPTO、EUIPO和Google专利等。

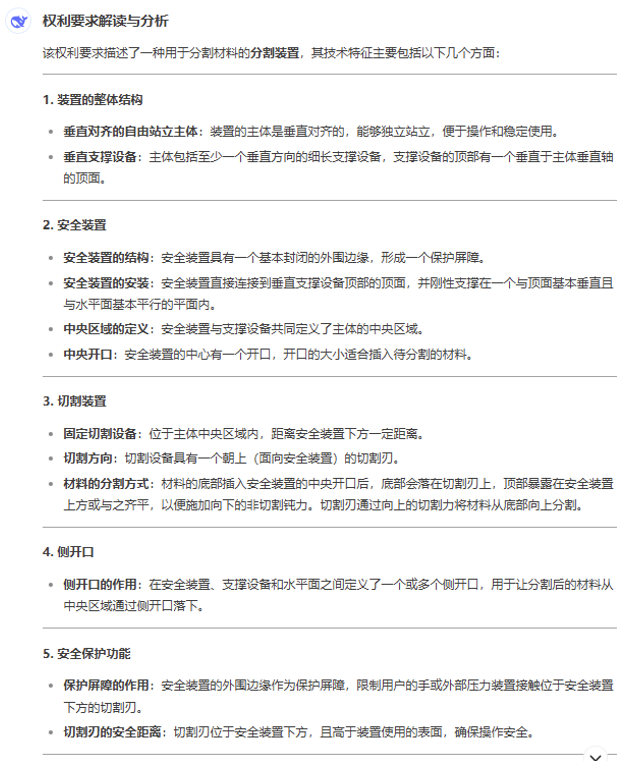
② 权利要求的解读:由于无法直接调取权利要求,可以将需要分析的专利的权利要求复制到对话框并要求进行解读分析,Deepseek可以输出相关的结构分析,特别是对技术特征的拆解,能够清楚地知道权利要求围绕哪几个结构进行限定。



202专利的独立权利要求1字数较多,较长的权利要求通常包含更多技术细节和限定条件,这增加了理解和分析的工作量,也使得侵权判定时必须进行更复杂的比对和分析,从而提高了判断难度。
然而,AI工具在快速分析法律文本和提取关键信息方面具有显著优势。DeepSeek能够直接翻译不同语言的法律文本,并拆解相应的技术特征,以分类的形式展示所保护的结构及其细节。
这相当于提供了一个思维导图,帮助用户理解该专利的保护范围。用户只需根据每个结构的内容进行比对,确认相关结构,即可判断产品是否涉及侵权。
总的来说,面对专利侵权,卖家需要进行认真的调查和分析,找出自己的产品是否真实地造成侵权。DeepSeek通过技术手段增强了法律文本的可理解性和操作性,为用户在处理权利要求时提供了强有力的支持。如果认为自己并没有侵权,可以提出不侵权的申诉,并提供充分的证据来支持自己的主张。
但AI工具只能作为辅助工具,在面对更复杂、更专业性的专利分析时,如果卖家无法判定是否侵权的,可以联系赛贝,提供相关的下架通知邮件,赛贝可以免费为卖家进行分析是否侵权,并提供相关意见。
